Kiro × Sphinxで効率化するプロジェクト開発手法
Back to Topこれは豆蔵デベロッパーサイトアドベントカレンダー2025第24日目の記事です。
はじめに
#AWSは2025年11月18日、AIエージェント型IDEKiro(https://kiro.dev)の一般提供を発表しました。
筆者は以前プレビュー版を使ってのレビュー記事を執筆しました。
それ以来Kiroのファンとなり、現在は実業務でKiroを使用しています。
AIエージェント型IDE「Kiro」の登場により、個人開発やプロトタイピングの速度は劇的に向上しました。
しかし、開発規模が大きくなるにつれて、「AIへの指示(コンテキスト)」をどのように管理するかという新たな課題も生まれています。
筆者は、この課題を解決するためにドキュメントビルドツール「Sphinx」を導入しました。
この試みは今のところうまくいっています。今回は、その開発スタイルを紹介します。
1. 従来のKiro開発における「規模の壁」
#Kiroは非常に優秀ですが、ある程度規模の大きい開発プロジェクトに適用しようとすると、以下の2点でコンテキスト管理の限界に直面します。
① requirements.md の肥大化と混乱
Kiroの基本的な使い方は、.kiro/specsディレクトリ内の requirements.md に要件を記述することです。
しかし、機能が増えるにつれてこのファイルは数百行・数千行に膨れ上がり、AIが文脈を見失ったり、人間側もメンテナンスが困難になります。
② ディレクトリ分割のジレンマ
これに対する策として、.kiro/specs ディレクトリ内に機能ごとのサブディレクトリを作り、そこに requirements.md を分散させる方法があります。
しかし、これには 「鶏と卵」の問題 があります。開発初期の要求分析段階では、どのような機能分割が最適かはまだ見えていません。
Kiroと会話しながら要件を詰めたい段階で、事前にディレクトリ構造をカチッと決めるのは不向きであり、柔軟性を損ないます。
2. 解決策:Sphinxによる構造化ドキュメント管理
#そこで提案したいのが、Python製ドキュメントツールとして有名な Sphinx を、要求仕様書や設計書の管理・ビルド基盤として採用する方法です。
Sphinxは単なるマニュアル作成ツールではありません。テキストベースで構造化されたドキュメントを管理できるため、Kiroとの親和性が極めて高いのです。
3. Sphinx導入の5つのメリット
#要求仕様書や設計書をSphinxプロジェクトとして管理することで、具体的に以下の効果が得られます。
-
人間にとっての可読性向上(HTML/PDF化)
- 複数のテキストファイルをビルドし、見やすいHTMLやPDFとして出力できる
- 開発者やステークホルダーは、コードのようなテキストファイルではなく、整理された「仕様書」としてブラウザで全体像を確認できる
-
文書構造によるコンテキスト整理
- Sphinxの
toctree機能を使えば、ファイルを機能やレイヤーごとに分けて管理しつつ、1つの体系的なドキュメントとして統合できる - Kiroに指示を出す際も「今回は
auth.rst(認証機能)を参照して」と明確にスコープを限定できる
- Sphinxの
-
テキストベースだからKiroが読める
- Sphinxのソースコードはプレーンテキストであるため、Kiroはプロジェクト内のドキュメントを直接読み込み、理解できる
- 「仕様書そのもの」がAIへのプロンプトとして機能する
-
図解(画像)によるコンテキスト共有
- Sphinxプロジェクト内に配置した画面モックアップ、ER図、分析モデルなどの画像をKiroは認識できる
- 「この図に従って実装して」と指示することで、テキストだけでは伝わりにくいニュアンスを共有可能となる
画像サイズが大きすぎると読み込めない場合があります。(筆者の実体験より)
- 概要から詳細仕様への自動生成フロー
- 人間が「システムの概要」や「業務フロー」をざっくりと書き、それをベースにKiroへ「各機能のユースケース記述を作成して」と依頼できる
- AI自身にドキュメントを書かせ、仕様を固めてから実装に移る「上流工程の自動化」が可能になる
4. 実践:Kiro × Sphinx
#実際にKiroへどのように指示を出せばよいか、具体例を紹介します。
4.1. 新規にプロジェクトを作成する場合の初期プロンプト例
#Specモードで下記のプロンプトを打ち込みます。
アルバムアプリを作成したい。
docs/requirements内にSphinxで要求仕様書を作成して欲しい。
HTMLのテーマはsphinx-rtd-themeを使用して。
PodmanでビルドできるようにDockerfileとHTML, PDFビルド用のバッチファイルを作成して。
Dockerfileのベースイメージはsphinxdoc/sphinx-latexpdfを使用して。
Kiroは要求仕様書を作成するためのプロジェクトを開始します。
ある程度、要求仕様書に書く内容がイメージできている場合は、文書の構成を指示しても良いでしょう。
requirements.mdと要求仕様書は日本語で書いて
ドキュメント構成は下記のようにして
index.rst # 全体目次
├ overview/
│ └ index.rst # システム概要
├ usecase/
│ ├ index.rst # ユースケース目次
│ ├ uc01-login # UC01_ログインする
| ├ uc02-browse # UC02_アルバムを閲覧する
| ├ uc03-upload # UC03_コンテンツをアップロードする
| ├ uc04-edit # UC04_コンテンツを編集する
| ├ uc05-delete # UC05_コンテンツを削除する
| └ uc06-manage-users # UC06_ユーザーを管理する
├ screen/
│ ├ index.rst # 画面仕様目次
│ ├ login.rst # ログイン画面
│ ├ main.rst # メイン画面
│ ├ edit.rst # 編集画面
│ └ manage-users.rst # ユーザ管理画面
└ changelog/
└ index.rst # 改訂履歴
要求仕様書に書く内容は、プロジェクトにより変わってくると思います。
絶対この構成でなければならないというものではないので、柔軟に対応しましょう。
上記の指示で作成された仕様書が下記です。
何も要件を入力していないですが、AIが勝手に想像して仕様を書いてくれています。
バッチファイルは軽微な修正が必要でしたが、HTMLやPDFにビルドするときれいに出力されます。
PDFにはスタイルの不自然なところがありますが、Kiroと相談しながら進めれば、専門的なTexの知識がなくても修正は可能です。
4.2. 要求仕様書の修正プロンプト例
#要求仕様書の修正は、手書きで修正可能なほか、
下記のようにSpecモードで要件を列挙して修正させることも可能です。
docs/requirements内のアルバムアプリの仕様ですが、下記のようにしたい
ユーザー認証はGoogleアカウントを使用すること。
管理者権限のあるユーザーのみ、ログイン可能なユーザーを追加・削除ができること。
管理者権限のあるユーザーは、バックエンドアプリケーションの設定ファイルで可能なこと。
写真だけでなく、動画もアップロード可能であること。
アップロード可能なファイルの上限は100MBであること。
アップロード可能なファイルの拡張子はJPG, PNG, HEIC, MP4, MOVであること。
ファイルのメタ情報から日付を取得し、『/data/pict/<YYYYMMDD>』というパターンのディレクトリを作成し、その中にファイルを保存すること。
ファイルのサムネイル画像を作成し、『/data/thumb/<YYYYMMDD>』というパターンのディレクトリを作成し、その中にサムネイル画像を保存すること。
写真の一覧はサムネイル画像を表示すること。
サムネイル画像のサイズは縦幅、横幅が300ピクセル以下となること。
4.3. 設計書の作成プロンプト例
#要求仕様書が書けたら設計書も作成します。Specモードで下記の指示を出します。
docs/requirements内のアルバムアプリの仕様に基づいて、
docs/design内にSphinxでアーキテクチャ設計書を作成して欲しい。
フロントエンドはAngular、バックエンドはASP.NET Coreで。
実行環境と開発環境はPodmanコンテナ上で動くこと。
上記の指示で作成された設計書が下記です。
Dockerイメージにsphinxcontrib-mermaid拡張機能がインストールされていたため、ドキュメントをビルドするとKiroがMermaidで描いた図も表示されました。
4.4. 実装フェーズでのプロンプト例
#実装フェーズでは、Specモードで下記のように指示を与えます。
docs\requirementsの要求仕様書と、
docs\designの設計書を参考に、
アルバムアプリのログイン機能を実装して
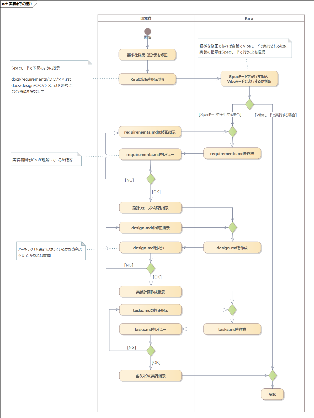
これだけの指示で、Kiroはログイン機能に必要な情報を探し出してrequirements.mdを作成してくれます。
これ以降は、下図のフローに従って実装まで進めていくだけです。
まとめ
#Sphinxを導入することで、要求仕様書や設計書を「人間が読みやすい形式」と「AIが処理しやすい形式」の両方で管理できるようになります。
今回ご紹介した手法であれば、開発規模の大きなプロジェクトでもKiroを扱いやすくなるのではないでしょうか。
本記事を今後の開発の参考にしていただければ幸いです。








